福岡市南区の弁護士
ホーム
サイトマップ
ごあいさつ
担当紹介
【弁護士】 後藤 富和
主な事件・活動
よみがえれ!有明訴訟
中国人強制連行・強制労働事件
憲法講演活動
憲法勉強会 terra cafe kenpou
原発なくそう! 九州玄海訴訟
【弁護士】 三好 有理
弁護士費用
こんなときは
事務所紹介
ドキュメント・ダウンロード
ブログ
旧ブログ
検索
原発なくそう! 九州玄海訴訟
大橋法律事務所
弁護士・行政書士紹介
後藤 富和
主な事件・活動
原発なくそう! 九州玄海訴訟
真実を呼ぶ1万人原告のひとりになってください。
参加申込書
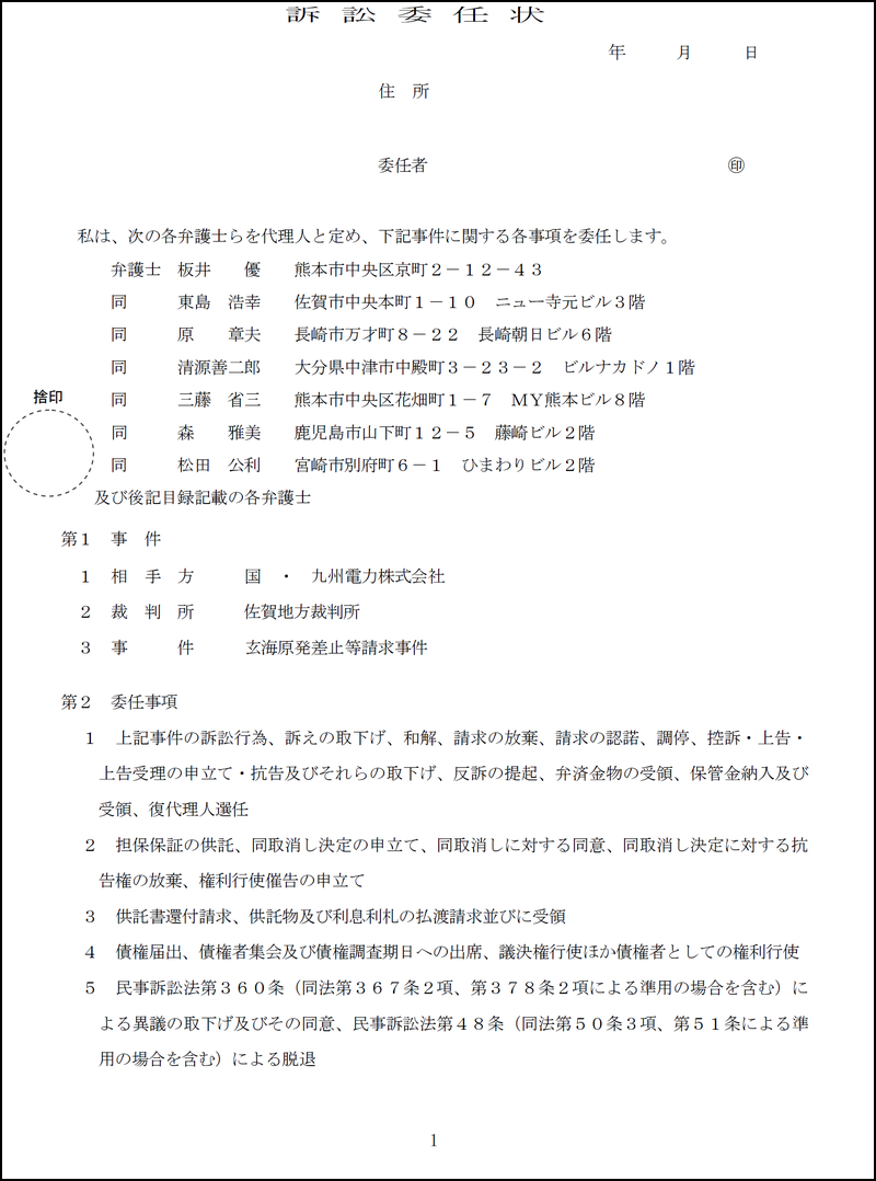
訴訟委任状
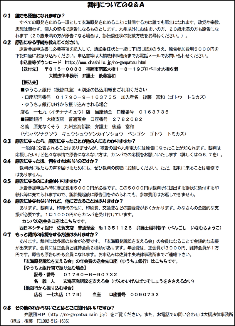
裁判についてのQ&A
MENU
HOME
Map
Mail
TEL
ホーム
サイトマップ
ごあいさつ
担当紹介
【弁護士】 後藤 富和
主な事件・活動
よみがえれ!有明訴訟
中国人強制連行・強制労働事件
憲法講演活動
憲法勉強会 terra cafe kenpou
原発なくそう! 九州玄海訴訟
【弁護士】 三好 有理
弁護士費用
こんなときは
事務所紹介
ドキュメント・ダウンロード
ブログ
旧ブログ
PAGE TOP
コメントを読み込み中…
コメントをどうぞ
メール (必須)
名前 (必須)
サイト